免费试用
解决方案 舆情学院

自媒体时代下议程融合如何为企业 “赋能” —— 理论认知、案例参考与防控方案

发布时间:
2025-11-11 10:43 作者:MsTang 浏览次数:8842分类: 精品报告

议程融合理论(Agenda-Melding Theory)作为议程设置理论的重要延伸,精准捕捉了自媒体时代 “受众主动参与议程建构” 的核心特征。该理论打破了传统传播中“媒体主导、受众被动”的认知框架,揭示了个体通过融合多元议程以满足社会归属与情感认同需求的传播本质。

本文以麦库姆斯与肖的议程融合理论为核心框架,结合近年典型企业案例,系统阐释理论内涵与运作机制,重点分析其对企业传播的实践价值,解构自媒体环境下的五类议程融合类舆情风险,提出“监测-引导-防控”全周期实操策略,为企业在复杂传播生态中构建品牌韧性提供学术支撑与实践指南。


一、议程融合理论的核心内涵与时代演化

1)理论定义与核心假设:从“被动接收”到“主动融合”

议程融合理论由麦库姆斯与肖于1999年在《个人、团体和议题融合:社会分歧论》中正式提出,其核心定义可概括为:在信息过载与媒介多元的环境中,个体为消除认知不协调、获得群体归属感,会主动筛选并整合来自垂直媒介(映射公共领域的官媒、行业媒体)与水平媒介(承载私人社交的短视频平台、社群)的议程,将群体议题与个人经验融合,最终构建符合自身偏好的现实认知图景。

该理论的三大核心假设构成其逻辑基石,与传统传播理论形成显著差异:

驱动力转向:个体对“群体归属”的情感需求,而非媒体的单向灌输,是议程传播的根本动力;

受众角色升级:受众不再是被动接收者,而是“积极建构者”。主动选择议程、参与讨论、推动融合;

效果依赖共振:议程融合的效果取决于“垂直媒介议程相关性+水平媒介议程影响力+ 个人偏好匹配度”的三方共振,缺一不可。

值得注意的是,该理论与伊莱休・卡茨的“使用与满足理论”存在明显承继关系:后者强调“受众主动选择媒介满足需求”,前者则进一步将“需求满足”深化为“通过议程融合实现群体归属”,更贴合自媒体时代“社交驱动传播”的特征。

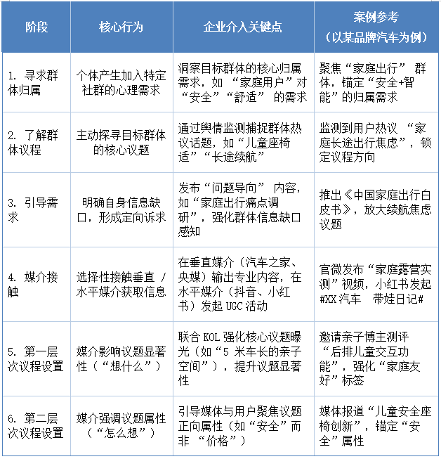
2)六阶段运作机制:企业可介入的关键节点

议程融合是一个递进式的社会传播过程,麦库姆斯与肖将其划分为六个阶段,每个阶段均蕴含企业传播的介入机会:

这一机制清晰表明:企业并非议程融合的“旁观者”,而是可在“需求引导”“媒介接触”“属性强化”等关键节点主动介入,推动议程向品牌有利方向发展。

3)自媒体时代的理论演化与批判性审视

相较于1972年的传统议程设置理论,议程融合理论在自媒体环境下呈现三大核心演化特征,同时也暴露出理论局限性。

三大演化特征:更贴近企业传播实践

主体多元共生:议程源头不再局限于专业媒体,UGC(如鸡排哥的顾客拍摄视频)、KOL(如数码博主的产品测评)、企业(如品牌联合媒体推出的行业白皮书)、政府(如景德镇文旅局)均可成为议程发起者,形成“多点触发”格局;

内容全场景延伸:融合内容从“时政新闻”扩展至“生活消费+情感价值”,如企业的产品功能(如lululemon 的“吸湿排汗面料”)、品牌理念(如优衣库的“可持续时尚”)均可成为融合对象,传播场景更灵活;

目的情感化升级:受众融合议程的目的,从“构建认知”延伸至“缔结关系”。通过参与品牌议程(如 #鸡排哥的真诚经营# ),获得“价值观认同”“社群归属感”等情感价值,这为企业品牌社群建设提供了理论依据。

理论局限性:企业不可忽视的结构性约束

议程融合理论过度强调“个体主动性”,却低估了算法推荐“平台规则”“资本力量”等结构性因素对“可选择议程范围”的限制:

算法的“信息茧房”会缩小个体议程选择范围,例如用户频繁浏览“平价产品”,平台便会减少“高端品牌”议程推送;

平台的流量规则会倾斜特定类型议程,例如抖音对“短平快+强情绪”内容的偏好,导致深度议题难以获得融合机会);

资本对KOL的操控可能扭曲议程方向,例如某品牌付费让KOL炒作“竞品负面议程”。

对企业而言,理解这一局限性至关重要:所谓“主动融合”,本质是在技术与资本构建的框架内进行,企业需在尊重规则的基础上引导议程,而非盲目依赖“个体主动性”。

 

二、议程融合理论对企业的实践价值

议程融合理论为企业传播提供了“受众视角”的全新思维框架,其价值不仅在于解释 “鸡排哥为何爆火”,更在于指导企业通过“主动适配-引导融合”,实现品牌认知深化、用户粘性提升与商业价值转化,具体体现在三大维度:

1)激活公众议程:以“情绪共鸣”筑牢品牌流量根基

企业可通过“具象化行为+情感钩子”,触发用户基于共鸣的自发议程融合,形成 “UGC 裂变-算法放大-群体认同”的流量闭环。这一过程的核心是“击中群体未被满足的情感需求”,而非单纯的信息曝光。(深度报告:鸡排哥爆火现象传播逻辑、符号价值与企业营销启示

鸡排哥爆火本质是“反常规经营细节”引发的公众议程自发融合:

具象化行为:“学生价减 1 元”“炸不到位免单”“暴雨天出摊”——这些可感知的动作,避免了“空洞的品牌口号”;

情感钩子:击中当代人对“真诚经营”“反内卷”的情感需求——72%的正面舆情提及 “鸡排哥像身边认真生活的人”,形成强烈情感共鸣;

传播效果:社交网络(占比 47.5%)与短视频(占比 37.4%)平台出现首批“市井奇人”记录类内容,#奇怪的摊主# 话题初步发酵,实现“零成本流量爆发”。

类似案例中,胖东来在“985 女生应聘未果”事件中,未进行危机公关式的辩解,而是公开“招聘流程细节”“员工晋升路径”“人才培养预算”,引发网友对“真诚企业”的议程融合——UGC内容自发聚焦其“员工宿舍带独立卫浴”“春节闭店让员工回家”等细节,形成“胖东来式真诚”的正向舆论场,印证了“真实细节+情感需求” 的议程激活逻辑。

2)链接媒体与政府议程:实现品牌价值从“商业”到“社会”的升维

企业通过将品牌议程与媒体的“价值叙事”、政府的“公共议程”融合,可完成从“卖产品”到“传递社会价值”的升华,获得更广泛的公信力背书。这一过程的关键是“找到品牌与公共议题的契合点”,而非生硬蹭热点。

鸡排哥现象中,“公众议程-媒体议程-政府议程”的融合路径极具参考性:

公众议程:网民聚焦“鸡排哥的真诚与坚持”(情感层);

媒体议程:“景德镇发布”率先将其升维为“文旅消费+劳动者价值”(价值层),“人民日报”进一步赋予“平凡劳动者典范”属性;

政府议程:景德镇文旅局将其纳入“城市文旅推广”议程,授予“文旅推介官”称号,推动“吃鸡排→逛瓷厂”的旅游动线,实现“流量变消费”。

3)构建品牌社群:以“共同议程”沉淀长效用户资产

议程融合的核心是“群体归属”,企业可通过设定“可参与、可共鸣”的核心议程,吸引目标用户主动融合,形成高粘性品牌社群——这类社群的用户复购率通常是普通用户的2-3倍。

优衣库与lululemon展现了两种典型路径——用户因议程而来,因归属而留。

优衣库:以“生活方式”为核心议程:设定 “基础款穿搭”“可持续时尚” 两大议程,在小红书发起 #优衣库穿搭挑战#,用户自发分享“通勤穿搭”“亲子穿搭”,甚至形成“优衣库搭配师”小众社群;同时推出“旧衣回收计划”,将“可持续”议程落地为用户可参与的行动,增加社群成员复购率;

lululemon:以“情感共鸣”为核心议程:围绕“热汗生活”议程,组织线下瑜伽课、城市跑活动,用户在参与中形成“健康、积极”的群体认同;社群内流传的“lululemon穿搭=自律生活”的隐性共识,使其成为“情感符号”,提升社群用户购买意愿。


三、企业舆情中的议程融合类风险类型

自媒体环境下,议程融合的“自发性”与“多元性”既是机遇,也暗藏风险。当负面议程被群体主动融合、或企业议程与公众需求脱节时,易引发舆情危机,具体可归纳为五类核心风险。

1)议程异化风险:公众议程偏离企业预设

企业发起的正面议程,可能被用户或 KOL 解读为非预期议题,导致传播方向失控。这类风险的核心是“企业议程与群体认知存在偏差”,且缺乏及时引导。

2024年乐乐茶联名鲁迅的营销翻车事件是典型例证,完美诠释了议程异化的形成路径与破坏性:(乐乐茶联名鲁迅翻车事件舆情分析报告

企业预设议程:借“世界读书日”节点,联合译林出版社推出“烟腔乌龙”联名奶茶,预设议程为“致敬鲁迅文学+传递新青年精神”,希望通过文化IP联名提升品牌格调,吸引年轻消费群体;

公众融合议程:议程快速偏离预设轨道,形成双重负面融合:一方面,法律层面引发“肖像权侵权”争议——公众质疑品牌未经授权擅自使用鲁迅肖像用于商业盈利,鲁迅长孙周令飞通过律师函明确指出其行为超出法律允许范围;另一方面,文化层面触发“不尊重名人 的舆论声讨——“老烟腔”的谐音梗被沪语专家指出具有调侃意味,文学界人士批评品牌“消费大先生”,将严肃的文学致敬异化为泛娱乐化营销,违背了公众对文化名人的情感认同;

从有关“乐乐茶联名鲁迅翻车事件”的热门文章排行情况可知,2024年04月19日00时至2024年04月29日14时,《与鲁迅“联名”引争议,网红茶饮下架》、《与鲁迅“联名”引争议,乐乐茶已下架相关物料》、《奶茶店与出版社联名,鲁迅变成“老烟腔”?文化界人士:消费大先生,极为不妥!》等文章引媒体热载。此外还有,《乐乐茶✖️鲁迅!!!》、《乐乐茶联名鲁迅?!网友:鲁迅同意了?》、《乐乐茶 | @译林出版社:世界读书日,致敬鲁迅文学》等报道被广泛传播。

舆情结果:负面议程在社交平台快速聚合,#乐乐茶联名鲁迅引争议# 登上热搜。品牌不得不在4月29日发布致歉声明,承认侵犯肖像权并全面下架联名包材、周边产品及宣传物料,但“不尊重文化”“合规意识缺失”的负面标签已形成,

此类风险的共性在于:企业过度追求流量噱头,忽视对文化IP的敬畏之心与合规审查,导致预设的“正向文化议程”被公众解读为“侵权+低俗”的负面议程,最终陷入传播反噬。

2)负面议程聚合风险:多群体协同放大危机

当企业出现合规问题(如质量、安全)时,不同群体的负面议程可能快速融合,形成跨平台舆情风暴,这类风险的扩散速度是单一议程的好几倍,且负面属性一旦形成,扭转成本极高。

2022年315 晚会曝光的“土坑酸菜” 事件堪称典型,完美呈现多群体议程融合放大危机的完整路径:(3·15土坑酸菜事件舆情分析报告

初始负面议程:央视315晚会曝光湖南岳阳插旗菜业等5家企业“土坑酸菜”生产黑幕。工人脚踩酸菜、乱扔烟头、无卫生防护措施的镜头引发公愤,触发“消费者健康权益”群体的核心议程,网民自发传播曝光视频,谴责“无良企业漠视食品安全”;

快速聚合过程:多群体议程层层叠加、交叉融合;

行业监督群体跟进:食品行业自媒体深挖“酸菜产业链黑幕”,曝光“合格酸菜供出口、土坑酸菜供内销”的双重标准,触发“行业公平”议程;

关联企业追责群体介入:网民扒出康师傅、统一等知名方便面品牌与涉事企业的合作关系,#康师傅统一酸菜面下架# 等话题冲上热搜,形成“品牌连带责任”追责议程;

官方监管议程落地:市场监管总局迅速启动专项行动,多地开展酸菜生产企业排查,央视新闻跟进报道“问题企业停产整顿”,将事件升维至“食品安全监管”公共议程;

最终后果:据识微商情系统监测,事件曝光后24小时内,全网相关热度达145.4万,社交平台、视频平台及新闻APP的传播占比高达96.4%,62.4%的网民言论聚焦“谴责企业无良”。康师傅、统一紧急下架相关产品并致歉,品牌信任度严重受损,统一企业股价次日下跌2.3%;涉事酸菜企业全部停产,行业遭遇信任危机。

此类风险的核心在于:初始单一“产品质量”负面议程,通过消费者、行业媒体、监管部门等多群体的议程融合,演变为“企业失信+行业黑幕+监管治理”的复合型危机,其破坏力远超单一群体的舆论声讨。

3)议程断裂风险:企业与群体议程脱节

企业忽视目标群体的核心诉求,自说自话设定议程,导致“企业议程”与“公众议程”无法融合。这类风险的本质是“缺乏用户洞察,议程无共鸣基础”。

2025年4月认养一头牛的广告争议事件,精准呈现了议程断裂的形成逻辑与负面影响:(认养一头牛广告被指嘲讽打工人事件舆情分析报告

企业预设议程:品牌在上海、杭州等地地铁站及小区电梯投放系列广告,以“COWS直聘,直接跟老板哞!”“跳槽吧!奶牛,听说你们场晒不到太阳?”为核心文案,预设议程为“通过拟人化幽默创意,类比‘招聘人才’的逻辑传递对奶牛的精细化照顾,凸显牧场阳光环境与人性化管理优势”,同时通过致敬BOSS直聘的设计元素吸引职场人群关注(认养一头牛已获BOSS直聘官方授权);

公众融合议程:企业议程与打工人群体的核心情绪完全断裂,形成负面认知议程。当代年轻人普遍以“牛马”自嘲,广告中“找工作”“跳槽”等职场元素与“奶牛”的绑定,被解读为对打工人的隐性嘲讽;“晒不到太阳”的表述被关联为对格子间 996、职场环境压抑的影射,奶牛享受的“阳光福利”与打工人的生存焦虑形成刺眼对比,引发“人不如牛”的抵触情绪。公众议程从“品牌营销创意”完全转向“品牌漠视职场压力、消费打工人困境”;

舆情结果:议程断裂快速引发舆情风暴,#认养一头牛广告被指嘲讽打工人# 话题4 月17日登上微 博热搜第一,负面评论占比近40%。

此类风险的关键症结在于:企业过度聚焦营销形式的创意性,却忽视了对社会情绪的深度洞察。在就业竞争激烈、职场压力凸显的背景下,打工人的“自嘲梗”属于内部情绪宣泄,品牌将其商业化并以“幽默”消解严肃困境,本质是对目标群体核心诉求的漠视。加之认养一头牛此前因“认养模式真实性”“外协奶源比例争议”已存在品牌信任隐患,进一步放大了公众对其营销议程的负面解读,最终导致传播完全失效。

需要注意的是,议程异化风险与议程断裂风险看起来相似,但有本质的差别。

议程异化是有共同议题,但无共同认知,企业与公众的核心议题均是 “乐乐茶×鲁迅联名营销”,但企业预设议题属性是 “文化致敬、文学 IP 年轻化”,公众却解读为“肖像权侵权、消费文化名人、谐音梗低俗化”。议题焦点一致(均围绕 “联名”),但价值判断完全对立。

议程断裂是,无共同议题,更无共同认知。企业预设议题是 “奶牛福利(牧场环境好、人性化管理)”,公众实际关注的议题是 “职场人压力(被‘牛马’自嘲刺痛、反感‘人不如牛’的对比)”。 两者议题完全无关(一个是 “动物福利”,一个是 “人类职场情绪”),企业的议程设计从源头就未触达公众的核心需求。

4)产权类议程冲突风险:仿冒议程稀释品牌价值

当企业核心议程形成高热度后,易被投机者模仿,形成“仿冒议程”与正品议程的冲突 。 这类风险会稀释品牌核心价值,导致消费者认知混乱。

鸡排哥爆火后的“仿冒乱象”是典型案例:

正品核心议程:“真诚经营+品质保障”(如“现炸鸡排”“透明食材”);

仿冒议程:多地出现“鸡排哥父亲”“鸡排哥分店”等摊位,模仿“学生价定价”“金句话术”,却使用冻品鸡排、反复用油;

舆情结果:消费者混淆正品与仿冒,话题从初期的比较正面的 #鸡排哥演我的工作状态# #像鸡排哥一样热爱生活# 转向后期的 #冒牌摊位乱象# 等负面,最终,冒牌鸡排哥连人带车被劝返。

5)价值观对立风险:卷入社会敏感议题漩涡

价值观对立风险是比较致命的议程融合类风险,核心是企业传播议程与公众普遍坚守的核心价值观(如文化尊重、民族情感、伦理底线)发生直接对抗。这种对立并非 “解读偏差”或“议程脱节”,而是基于信念体系的根本性冲突,一旦触发,几乎无法通过常规公关修复,且会引发跨群体、跨平台的集体抵制。

2025年8月 Swatch眯眯眼广告争议事件,精准呈现了价值观对立的完整爆发逻辑,其本质是西方品牌的“文化傲慢”与中国公众“反种族歧视、坚守文化尊严”的核心价值观形成不可调和的对抗:(Swatch眯眯眼广告事件舆情分析报告

企业议程:Swatch欧洲设计团队为推广ESSENTIALS系列腕表,发布全球统一宣传图,其中亚裔男模被要求做出“双手提拉眼角、面部扭曲”的眯眯眼造型,品牌议程为“通过夸张肢体语言强化时尚个性表达,传递国际化创意理念”,该造型在东方文化语境中的敏感属性;

公众融合议程:企业议程瞬间触发 “反种族歧视” 的核心价值观对立,形成统一且强烈的负面融合议程:

符号争议层面:公众普遍指出,“眯眯眼 + 拉眼角”并非单纯的审美表达,而是西方殖民历史中针对亚裔的系统性歧视符号。 从19 世纪“黄祸论”的傅满洲形象,到好莱坞电影中的刻板丑化,该符号已成为亚裔群体被压迫的视觉烙印,共青团中央明确表态其“构成对亚裔的文化霸凌”;

双重标准层面:品牌初期仅在中国、日韩官网撤下争议图片,港澳台及欧美官网仍保留原图,这种“选择性整改”被解读为“只在乎中国市场的经济价值,不在乎中国消费者的情感尊严”,进一步激化对立。2024年中国市场为该品牌贡献了27%的销售额,是其全球核心市场;

诚意质疑层面:8月16日品牌发布的中英文致歉声明被指敷衍,英文表述“distress or misunderstanding”(困扰或误解)与中文“冒犯 存在语义落差,且未回应“广告审核为何忽视文化敏感点”的核心问题,被网友嘲讽“AI 生成的道歉都比这真诚”;

舆情结果:价值观对立引发全网性抵制风暴,据识微商情系统监测,2025年8月14 日至18日,事件舆情热度达20745,8月18日达到峰值,负面舆情占比高达50.6%。

此类风险的核心症结在于:企业将“营销创意自由”置于“文化尊重底线”之上,忽视了价值观的地域差异性与历史敏感性。西方品牌的“国际化创意”若脱离对目标市场历史创伤、文化禁忌的认知,本质是文化霸权的体现。与议程异化、议程断裂不同,价值观对立触及的是群体不可妥协的核心信念(如反歧视、民族尊严),其冲突具有“零和性”。企业要么放弃错误议程彻底整改,要么持续对抗导致市场彻底流失。Swatch 事件中,品牌的“双标整改”与“敷衍道歉”进一步印证了其价值观层面的认知缺失,最终将营销失误升级为品牌信任危机。

 

四、企业议程融合类风险的监测与规避策略

基于议程融合理论的运作机制与风险特征,企业需建立“事前监测-事中引导-事后修复”的全周期管理体系,实现风险前置与有效应对。

1)构建“三维度+情绪层”议程融合监测矩阵

企业需建立覆盖“群体议程-媒介议程-融合趋势-情绪强度”的监测体系,提前预判风险:

群体议程监测:捕捉“需求与风险点”

监测维度:目标社群(如品牌会员群)、垂直KOL(如行业博主)的核心议题,重点追踪“品牌关键词+群体诉求词”(如“环保”“真诚”)的关联度,以及“品牌关键词+敏感词”(如“性别对立”“地域歧视”)的共现频率;

示例:某新能源车企监测到“家庭用户”群体热议“电池安全”,及时将“电池测试”纳入核心议程;监测到“性别对立”敏感词与品牌关联度上升时,立即暂停相关营销内容。

媒介议程监测:把握 “价值导向与属性侧重”

监测维度:垂直媒体(行业期刊、地方日报)、官媒(央视、人民日报)对品牌相关议题的报道方向,分析媒体强调的属性(如“品质”还是“争议”)、价值导向(如“可持续”还是“短期利益”);

示例:某餐饮品牌监测到媒体对“食品安全”议题关注度上升,随即发布《食材溯源报告》,主动链接媒体议程。

融合趋势监测:预警“负面聚合与价值观对立”

监测维度:不同议程的共现频率(如“过期原料”与“行业乱象”的关联次数)、情感倾向变化(正面/负面/中性占比)、价值观敏感词出现次数;

示例:建立“融合热度-风险等级”预警模型。当负面议程融合热度≥ XX条、价值观敏感词出现≥ XX次时,触发一级预警(如某咖啡品牌监测到“过期原料”与“健康权益”共现超1万次,立即启动危机响应)。

情绪强度监测:识别“共鸣与对立苗头”

监测维度:用户评论中的情绪强度(如“愤怒”“反感”的程度)、情绪分布(是否出现极端情绪集中);

示例:某服饰品牌监测到“地域营销”相关评论中“愤怒”情绪占比达XX%,立即下架广告,避免情绪升级为价值观对立。

2)分阶段议程引导:推动正向融合、阻断负面聚合

企业需在议程“发起-扩散-危机”三个关键阶段,采取差异化引导策略:

议程发起阶段:锚定“群体需求+价值观安全”

核心动作:通过用户调研(如问卷、深度访谈)明确目标群体的核心诉求,同时进行 “价值观敏感性评估”,避免触及敏感议题;

“群体归属感需求洞察地图”:标注“群体特征→核心需求→未被满足的痛点”,如 “Z 世代职场人→反内卷→需要‘真实不装’的品牌”;

“价值观兼容性测试清单”:议程发布前,通过“是否涉及性别/地域/阶层对立”“是否符合主流价值观”等10项问题自查;如某奶茶品牌发起“非遗联名”议程前,通过调研发现用户更关注“非遗工艺的实际应用 而非“包装噱头”,遂调整策略为 “非遗纹样印在杯套上,可扫码了解工艺”,同时通过价值观测试,避免“溢价收割”争议。

议程扩散阶段:强化“正向属性+UGC引导”

核心动作:当公众议程初步形成时,通过与KOL合作、内容共创,强化议程的正向属性,引导UGC向有利方向发展;

“跨媒介议程播种策略表”:垂直媒介(如行业期刊)输出专业内容(如“非遗工艺解读”),水平媒介(如抖音)发起UGC活动(如#我身边的非遗#);

“可融合内容创作清单”:内容需满足“具象化(有细节)、情感化(有钩子)、可再创作(有互动点)”三大标准;

示例:鸡排哥现象中,景德镇文旅局通过授予“文旅推介官”称号,将个体“真诚经营”议程与“城市文旅”正向属性绑定;企业可借鉴此逻辑,在UGC扩散时,输出“用户故事”“公益成果”等内容,引导媒体与公众聚焦正向属性。

负面议程出现阶段:“快速切割+议程重构”

核心动作:当负面议程萌芽时,快速切割负面属性,重构新的正向议程,避免负面聚合;

“议程引导应急响应流程”:黄金4小时内,通过官微发布“事实澄清+整改措施”,联合核心KOL(如行业专家)解读,避免谣言扩散;

“议程重构策略模板”:将“单一企业问题”转移至“行业规范建设”,如某品牌遭遇“原料争议”后,发起“行业原料标准共建”议程,邀请媒体与协会参与;

示例:2024年3月14日,蜜雪冰城爆出“隔夜柠檬”事件。曝光后12小时内,总部宣布涉事门店停业整顿,配合宜昌市市场监管局的立案调查,扣押问题原料与违规设备;同步启动全国范围 “鲜果原料使用专项核查”,重点排查加盟门店的原料存储、废弃记录等关键环节,明确 “常温存放隔夜鲜果”“监控死角操作” 均属严重违规行为;通过强化“低价普惠”的品牌叙事、公开后厨监控、对比竞品问题以及以24小时营业、数字化报废流程等举措,重构议程,彻底转移公众注意力,有效阻断负面议程融合。(蜜雪冰城“隔夜柠檬”事件危机公关分析报告

3)风险前置防控:筑牢“合规+产权+预案”三重防线

针对五类高频风险,企业需建立专项防控机制,实现“风险早识别、早规避”:

合规兜底:避免“议程触碰红线”

所有传播内容需经过“合规审核清单”检查,清单包含“是否涉及虚假宣传”“是否触碰政策红线”“是否存在价值观争议”等维度;

产权保护:防止“议程被仿冒”

核心议程形成后,及时完成商标(如“鸡排哥”名称)、专利(如独特定价模式)、版权(如金句、视觉符号)注册;同时通过“官方认证”(如社交媒体平台的企业蓝V认证、门店统一工服)区分正品与仿冒;

舆情预案:应对“突发风险”

针对五类风险,提前制定“应急预案模板”,明确“预警信号、响应团队、核心话术、议程重构方向”;

建立“五大风险场景应急预案”,如“价值观对立风险”预案中,明确“预警信号:价值观敏感词出现≥50次”“第一步动作:暂停相关内容,发布致歉声明”“核心话术:‘尊重多元价值观,接受公众监督’”;

4)借力专业工具:提升监测与应对效率

专业舆情工具是议程融合风险管控的 “技术支撑”,企业可根据需求选择适配工具。

以识微商情系统为例可实现:

实时监测全网品牌相关议程,可视化呈现“融合广度”(各平台声量分布);

自动识别企业定义“敏感词”,当出现涉及到“产品质量”“性别对立”“地域歧视”等方面的词汇时,实时推送预警信息;

生成报告,分析正向/负面议程,提供应对优先级参考,为后续引导提供数据支撑。

【识微商情系统】支持全网舆情监测、预警与洞察等功能,点击免费试用 

 

小结

议程融合理论深刻揭示了自媒体时代传播的本质,“受众基于社会归属与情感需求,主动进行的意义建构”。对企业而言,这一理论的核心价值在于:从 信息灌输者” 转变为“意义共建者”,通过“洞察群体需求-激活正向议程-引导多元融合”,实现品牌价值的深度传递与用户资产的长效沉淀。

机遇与风险往往是同时存在的。企业唯有建立“监测-引导-防控”的全周期管理体系,以“真诚为基、共识为核、合规为底”,才能在复杂的议程融合生态中:既推动正向议程的深度融合,成为“鸡排哥式”的价值传播者;又有效规避负面议程的扩散,筑牢品牌的“舆情防火墙”。


推荐阅读:

《深度报告:鸡排哥爆火现象传播逻辑》核心理论总结及书籍推荐

自媒体时代的议程设置:主体重构、官媒角色与企业舆情风险研究

文化旅游企业负面舆情风险管理应对方案(可下载)

2024优秀成功的经典公关案例及分析(可下载)

企业负面舆情危机管理流程方案指南(可下载)

【识微商情系统】支持全网舆情监测与分析、口碑查询、营销效果分析等功能,点击免费试用 


【文章声明】识微科技网倡导尊重与保护知识产权。本网站文章发布目的在于分享舆情知识。部分内容仅是发稿人为完善客观信息整理参考,不代表发稿人的观点。未经许可,不得复制、转载、或以其他方式使用本网站的内容。如发现本网站文章、图片等存在版权问题,请及时联系并发邮件至zhangming@civiw.com,电话:4008299196,我们会在第一时间删除或处理相关内容。

tel-image

首页

product

产品介绍

company

公司介绍

tel

联系我们