免费试用
解决方案 舆情学院

2022上市公司舆情周报热点事件盘点

发布时间:
2022-07-18 16:52 作者:商情部 浏览次数:4375分类: 精品报告

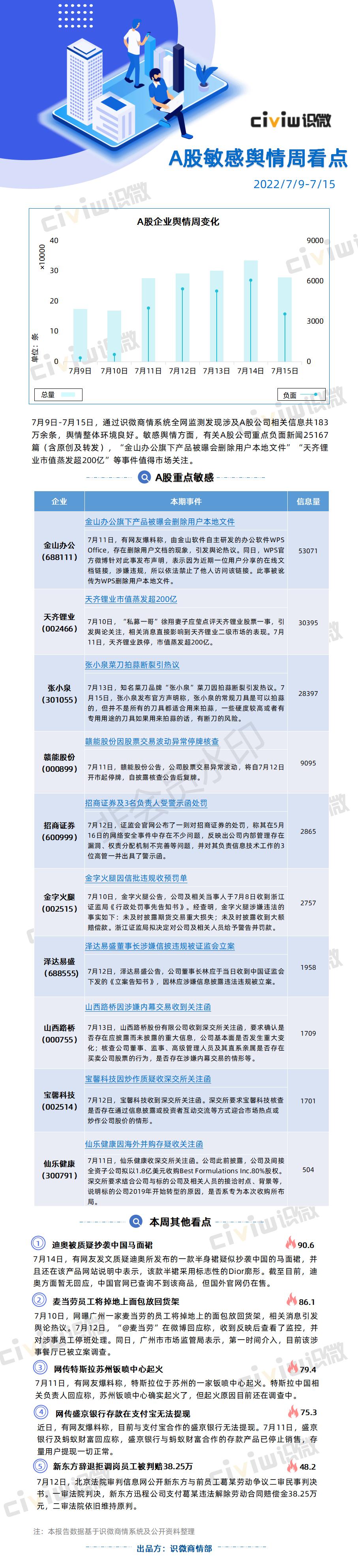
企业

本期事件

信息量

金山办公(688111)

金山办公旗下产品被曝会删除用户本地文件

53071

天齐锂业(002466)

天齐锂业市值蒸发超200亿

30395

张小泉(301055)

张小泉菜刀拍蒜断裂引热议

28397

赣能股份(000899)

赣能股份因股票交易波动异常停牌核查

9095

招商证券(600999)

招商证券及3名负责人受警示函处罚

2865

金字火腿(002515)

金字火腿因信批违规收预罚单

2757

泽达易盛(688555)

泽达易盛董事长涉嫌信披违规被证监会立案

1958

山西路桥(000755)

山西路桥因涉嫌内幕交易收到关注函

1709

宝馨科技(002514)

宝馨科技因炒作质疑收深交所关注函

1701

仙乐健康(300791)

仙乐健康因海外并购存疑收关注函

504


【文章声明】识微科技网倡导尊重与保护知识产权。本网站文章发布目的在于分享舆情知识。部分内容仅是发稿人为完善客观信息整理参考,不代表发稿人的观点。未经许可,不得复制、转载、或以其他方式使用本网站的内容。如发现本网站文章、图片等存在版权问题,请及时联系并发邮件至zhangming@civiw.com,电话:4008299196,我们会在第一时间删除或处理相关内容。

tel-image

首页

product

产品介绍

company

公司介绍

tel

联系我们