免费试用
解决方案 舆情学院

IPO上市公司舆情周报

发布时间:
2021-10-26 08:45 作者:商情部 浏览次数:6017分类: 精品报告

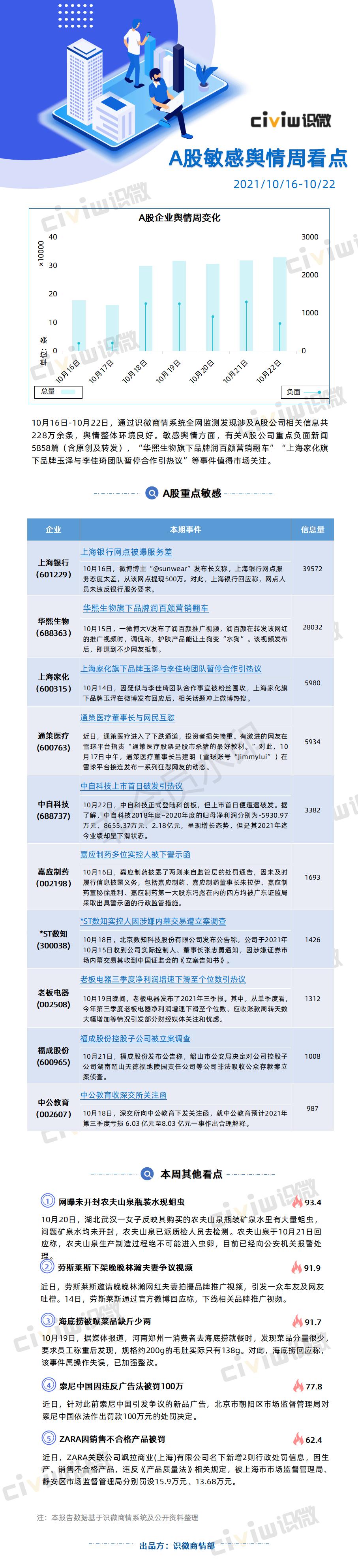
企业

本期事件

信息量

上海银行(601229)

上海银行网点被曝服务差

39572

华熙生物(688363)

华熙生物旗下品牌润百颜营销翻车

28032

上海家化(600315)

上海家化旗下品牌玉泽与李佳琦团队暂停合作引热议

5980

通策医疗(600763)

通策医疗董事长与网民互怼

5934

中自科技(688737)

中自科技上市首日破发引热议

3382

嘉应制药(002198)

嘉应制药多位实控人被下警示函

1693

*ST数知(300038)

*ST数知实控人因涉嫌内幕交易遭立案调查

1426

老板电器(002508)

老板电器三季度净利润增速下滑至个位数引热议

1312

福成股份(600965)

福成股份控股子公司被立案调查

1008

中公教育(002607)

中公教育收深交所关注函

987




【文章声明】识微科技网倡导尊重与保护知识产权。本网站文章发布目的在于分享舆情知识。部分内容仅是发稿人为完善客观信息整理参考,不代表发稿人的观点。未经许可,不得复制、转载、或以其他方式使用本网站的内容。如发现本网站文章、图片等存在版权问题,请及时联系并发邮件至zhangming@civiw.com,电话:4008299196,我们会在第一时间删除或处理相关内容。

tel-image

首页

product

产品介绍

company

公司介绍

tel

联系我们