免费试用
解决方案 舆情学院

明星舆情:舆论如何看待鞠婧祎涉税风波

发布时间:
2026-04-01 17:08 作者:MsTang 浏览次数:1176分类: 热点舆情

近段时间,鞠婧祎与丝芭传媒的合约纠纷因涉税举报再度升级,丝芭被指举报鞠婧祎偷税漏税,后税务部门通报核查无问题且不予受理此次举报。双方多次隔空对峙,舆情负面占比超五成,丝芭的处理方式遭广泛质疑。

   ➡️【识微商情系统】明星艺人舆情风险监测与口碑调研,点击马上体验

一、事件概述

(1)前情提要

基础合约

2013年,鞠婧祎签约丝芭传媒,以偶像女团SNH48成员身份出道,原始合约约定2024年6月18日到期。

争议合约

2018年,丝芭传媒出示一份《补充协议》,主张合约延长至2033年,影视独家代理权长达20年;鞠婧祎方坚决否认签名真实性,指控公司伪造文件。

2025年2月、9月,法院两次委托第三方笔迹鉴定,结论均为“无法确认是鞠婧祎本人签名”。

纠纷正式爆发

2024年6月15日,鞠婧祎方发《解约函》,以丝芭违约为由,主张经纪合约当日终止。

2024年6月18日(原合约到期日),丝芭反诉鞠婧祎违约,起诉其合作方,要求下架物料、索赔,并指控鞠婧祎私接商务。

2024年7月,鞠婧祎提起合同解除诉讼,纠纷正式进入司法程序。

矛盾升级

2025年12月15日,鞠婧祎工作室发声明,指控丝芭伪造补充协议、长期截留收入,称合约已合法终止。

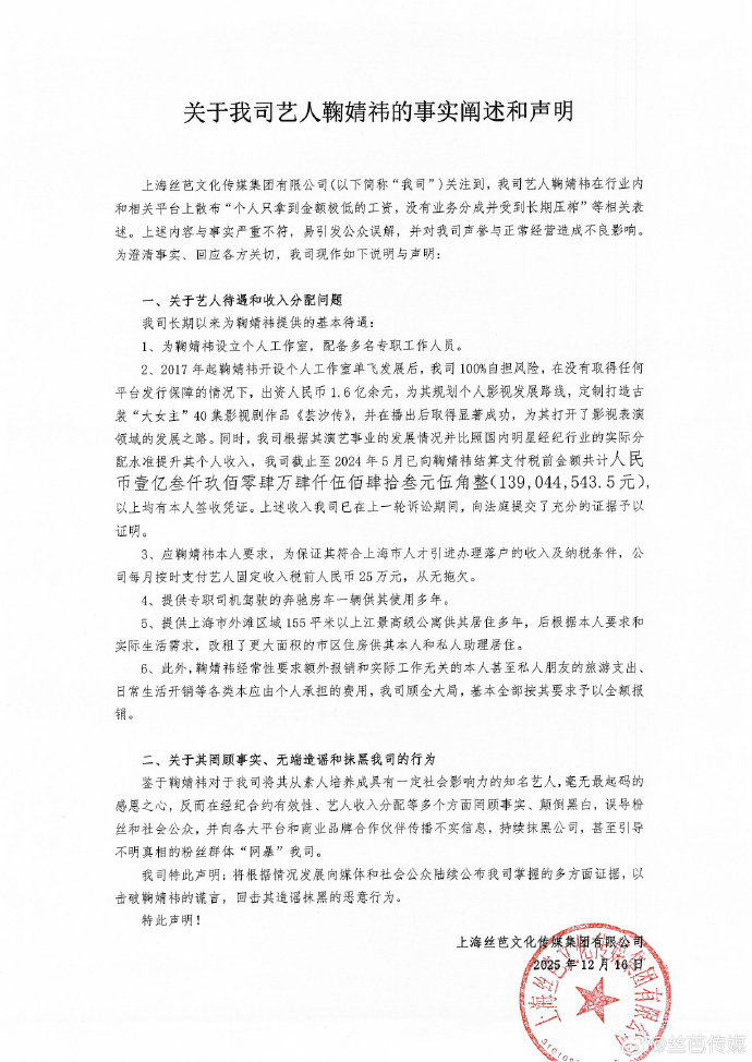
2025年12月16日,丝芭发声明,晒单方笔迹鉴定报告(称签名一致),公布1.39亿元税前收入支付明细,否认伪造并指控鞠婧祎“造谣抹黑”。

举报预告

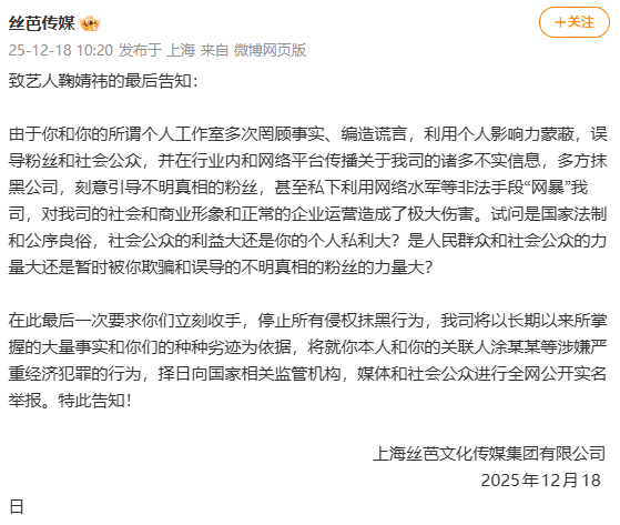
2025年12月18日,丝芭发《致艺人鞠婧祎的最后告知》,威胁将实名举报鞠婧祎“涉嫌严重经济犯罪”。

否认和解

2026年3月26日,丝芭传媒发文否认与鞠婧祎的经纪合约纠纷和解。称近日发现在微 博、抖音、视频号、小红书等平台上陆续有一些未实名注册的账号散布“丝芭大和解”“影视解禁”“商务炸场”等不实信息,试图使得各级监管部门误以为鞠婧祎已与丝芭就经纪合约纠纷一事和解,以便于因严重侵权(相关诉讼正在法院审理阶段)及其他问题而被暂停播出的网络剧《月***》项目获得播出许可。

(2)舆论发酵

作品定档与举报爆出

2026年3月31日,鞠婧祎主演的影视剧《月麟绮纪》官宣定档,将在4月1日播出。

同一日,网络流传出3月30日有人实名举报鞠婧祎2024年涉嫌偷税漏税,并放出举报信与上海税务局《检举税收违法行为接收回执》(编号2026-013)照片,并且指向举报方疑似为丝芭传媒。

举报核心指控:鞠婧祎2024年申报收入1100.18万元(约500万来自丝芭);2024年6-12月私接影视、商务等超20项活动,估算实际收入超5000万元;瞒报收入近4000万,比例约88%,附收入明细表作为证据,涉嫌巨额偷税漏税。

相关话题“鞠婧祎被前公司实名举报偷税漏税”“丝芭举报鞠婧祎”迅速登顶多个平台热搜,舆情热度快速上升。

(3)鞠婧祎方回应与行动

3月31日午间12:20,鞠婧祎工作室官微“鞠婧祎_Official_露芜衣全肯定版”发布“鞠婧祎近期遭受诽谤甚至网络暴力的相关情况公开说明”。

声明核心:
始终严格守法、依法纳税,已配合完成税务抽查、检查;
指控丝芭近半年频繁发布虚假信息、操控舆论,此次举报是“无依据的诽谤”;
法律行动,已起诉丝芭传媒诽谤,追究法律责任;
主演《月鳞绮纪》按原计划4月1日播出,不受举报影响。

(4)丝芭传媒回应与行动

3月31日18:25,丝芭传媒在官微发布声明,称“我司并非举报主体”,将矛头引向公司是“模糊焦点、混淆视听”。自身是网络暴力受害者,遭粉丝(含未成年人)有组织造谣网暴。

同时“三问鞠婧祎”:

2024年收入申报及来源是否属实?
2024年6-12月(工作室成立前)20多项商务收入去向?
为何丝芭支付的分成与鞠方所称“极低工资”不符?

4月1日13:51,丝芭传媒再度发布声明,称艺人鞠婧祎未经丝芭同意出演《月麟绮纪》的行为已根本性违反了合约约定,该剧承制方在明知艺人与丝芭有合约在身的情况下,多次不顾公司告知仍然一意孤行,侵犯了公司合法权利。

相关话题“丝芭起诉月鳞绮纪承制方”又一次登上热搜。

(5)官方回应

3月31日,国家税务总局上海市税务局稽查局发布情况通报。

通报核心:3月30日收到针对鞠某某的实名举报;
2025年9月起已多次收到同类举报,经核查未发现涉税问题,并已反馈举报方;
本次举报属同一事项再次检举,无新有效线索,依法不予受理。

二、舆情趋势

根据识微商情舆情监测系统(<<<点击免费试用)显示,2026年03月31日00时至2026年04月01日15时,有关“鞠婧祎涉税风波”的舆情热度约为757,864。通过观察趋势可知,舆情于03月31日20时达到最高峰。

该时段内,有关“鞠婧祎涉税风波”的舆情主要集中在社交网络平台,约占92.1%,其次为短视频(约占3.8%),新闻APP(约占3.5%)。

该时段内,有关“鞠婧祎涉税风波”的舆情情感倾向以负面为主,占53.0%;其次为中性舆情,占31.2%。正面舆情较少,占15.8%。

该段时间内,有关“鞠婧祎涉税风波”的舆情信息类型以评论为主,占53.7%;其次为转发,占23.5%;原帖较少,占22.8%。

三、舆论分析

(1)正面信息概要

税务核查无问题的官方背书: 用户强调税务部门核查后未发现鞠婧祎存在涉税问题,认可官方通报的权威性,部分用户提及这是“第一个被举报后查完没问题的明星”“官方背书没问题”。

艺人的诚信与踏实形象: 用户认为鞠婧祎“踏踏实实”“身正不怕影子斜”,高收入仍经得起税务核查,展现出诚信可靠的艺人品质,甚至因此“圈粉”“转路粉”。

对谣言的驳斥与正名: 用户针对此前的涉税举报,明确表示“谣言终散清者自明”,支持抵制“通过网络舆论歪曲事实的行为”,认可律师解读“举报不实”的结论。

粉丝的安心与正向情绪: 用户表达了作为粉丝的“安心”感,因核查结果感到“爽死了”“争气”,甚至因事件对艺人产生更强的好感。

(2)负面信息概要

持续纠缠前艺人鞠婧祎,影响艺人发展与公众观感: 丝芭传媒在鞠婧祎疑似合约到期后,多次通过发声明、起诉、举报税务等方式纠缠,阻碍其新剧播出(如《月鳞绮纪》开播当日起诉剧方),被指“狗皮膏药”“得不到就毁掉”,引发路人与粉丝反感,甚至让路人怜爱鞠婧祎。

优先级: 高(高频提及,严重影响艺人核心事业,破坏公司公众形象,甚至引发行业对其签约模式的质疑)

频繁占用公共资源,引发用户厌烦: 丝芭传媒多次因与鞠婧祎的纠纷上热搜、发声明,被用户指责“天天占用公共资源”“像泼妇骂街”“手机不停弹消息”,干扰用户正常信息获取,路人与粉丝均表示厌烦。

优先级: 高(高频提及,直接影响普通用户体验,扩大负面舆论范围)

合约争议引发对公司签约模式的质疑: 丝芭传媒主张鞠婧祎影视合约至2033年(近11年合约),被质疑是“霸王合同”“卖身契”,且签名疑似伪造、未备案,用户认为其利用艺人签约时信息差设置不合理长约,甚至涉及“阴阳合同”。

优先级: 中(涉及公司核心商业模式争议,可能影响未来艺人签约意愿,但提及频率略低于前两项)

处理纠纷方式不体面,缺乏司法程序意识: 丝芭传媒多次在社交网站上发声明造势,而非优先通过法院解决纠纷,被指责“微 博当法院”“不敢出庭”“只会发声明”,甚至在愚人节发布争议声明,被认为“哗众取宠”“丢人现眼”。

优先级: 中(影响公司专业形象,但核心痛点仍聚焦于纠缠艺人与占用资源)

被指“吸血”艺人,公司运营能力受质疑: 用户认为丝芭传媒过度依赖鞠婧祎,“离了鞠婧祎活不了”“不培养其他艺人”,甚至被指“资本欺压小演员”“吃相难看”,质疑其核心运营能力。

优先级: 中(涉及公司长期发展能力,但直接负面体验弱于前两项)

(说明:应对优先级由识微商情系统洞察分析功能自动生成,基于情感强度、议题关联性等维度综合评估,为市场与公关团队提供参考。)

推荐阅读:

职场舆情:舆论如何看待丝芭传媒鞠婧祎互诉事件

明星舆情:舆论如何看待李荣浩单依纯版权纠纷

明星演唱会要警惕哪些负面舆情?

艺人风险指系数调查尽调评估解决方案(完整版)

   【识微商情系统】税务舆情监测与预警,点击免费试用/下载报告   


【文章声明】识微科技网倡导尊重与保护知识产权。本网站文章发布目的在于分享舆情知识。部分内容仅是发稿人为完善客观信息整理参考,不代表发稿人的观点。未经许可,不得复制、转载、或以其他方式使用本网站的内容。如发现本网站文章、图片等存在版权问题,请及时联系并发邮件至zhangming@civiw.com,电话:4008299196,我们会在第一时间删除或处理相关内容。

tel-image

首页

product

产品介绍

company

公司介绍

tel

联系我们