免费试用
解决方案 舆情学院

2022上市公司舆论舆情新闻分析周报

发布时间:
2022-09-05 17:16 作者:商情部 浏览次数:3964分类: 精品报告

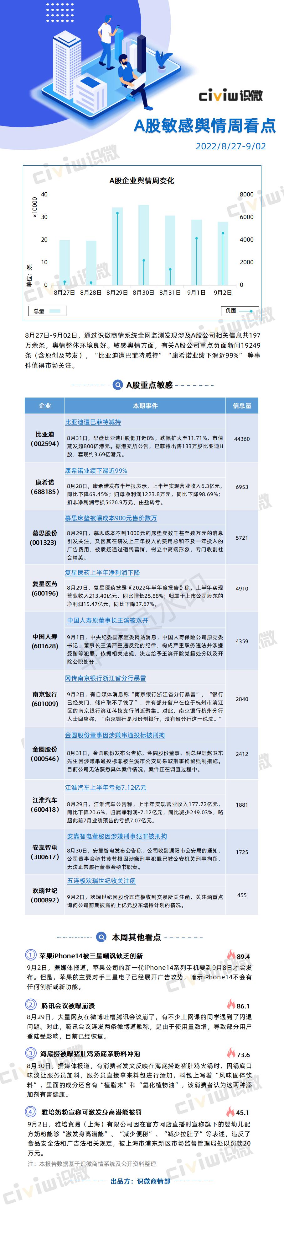
企业

本期事件

信息量

比亚迪(002594)

比亚迪遭巴菲特减持

44360

康希诺(688185)

康希诺业绩下滑近99%

6953

慕思股份(001323)

慕思床垫被曝成本900元售价数万

5721

复星医药(600196)

复星医药上半年净利润下降

4910

中国人寿(601628)

中国人寿原董事长王滨被双开

4359

南京银行(601009)

网传南京银行浙江省分行暴雷

2840

金圆股份(000546)

金圆股份董事因涉嫌串通投标被刑拘

2412

江淮汽车(600418)

江淮汽车上半年亏损7.12亿元

1881

安靠智电(300617)

安靠智电董秘因涉嫌刑事犯罪被刑拘

1725

欢瑞世纪(000892)

五连板欢瑞世纪收关注函

455


【文章声明】识微科技网倡导尊重与保护知识产权。本网站文章发布目的在于分享舆情知识。部分内容仅是发稿人为完善客观信息整理参考,不代表发稿人的观点。未经许可,不得复制、转载、或以其他方式使用本网站的内容。如发现本网站文章、图片等存在版权问题,请及时联系并发邮件至zhangming@civiw.com,电话:4008299196,我们会在第一时间删除或处理相关内容。

tel-image

首页

product

产品介绍

company

公司介绍

tel

联系我们