免费试用
解决方案 舆情学院

上市公司A股敏感舆情周报告

发布时间:
2022-01-05 14:17 作者:商情部 浏览次数:4680分类: 精品报告

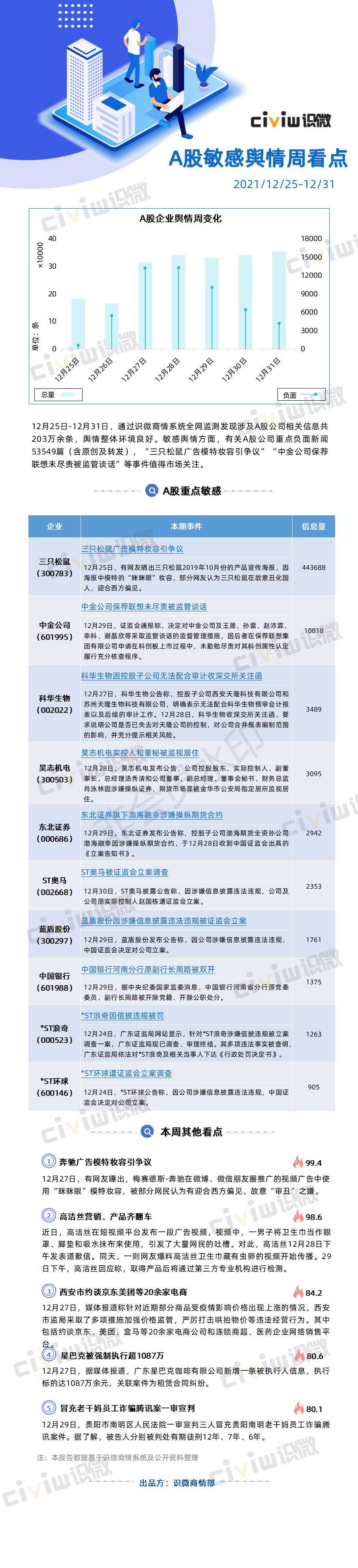
企业

本期事件

信息量

三只松鼠(300783)

三只松鼠广告模特妆容引争议

443688

中金公司(601995)

中金公司保荐联想未尽责被监管谈话

10818

科华生物(002022)

科华生物因控股子公司无法配合审计收深交所关注函

3489

昊志机电(300503)

昊志机电实控人和董秘被监视居住

3095

东北证券(000686)

东北证券旗下渤海融幸涉嫌操纵期货合约

2942

ST奥马(002668)

ST奥马被证监会立案调查

2353

蓝盾股份(300297)

蓝盾股份因涉嫌信息披露违法违规被证监会立案

1761

中国银行(601988)

中国银行河南分行原副行长周路被双开

1375

*ST浪奇(000523)

*ST浪奇因信披违规被罚

1263

*ST环球(600146)

*ST环球遭证监会立案调查

905


【文章声明】识微科技网倡导尊重与保护知识产权。本网站文章发布目的在于分享舆情知识。部分内容仅是发稿人为完善客观信息整理参考,不代表发稿人的观点。未经许可,不得复制、转载、或以其他方式使用本网站的内容。如发现本网站文章、图片等存在版权问题,请及时联系并发邮件至zhangming@civiw.com,电话:4008299196,我们会在第一时间删除或处理相关内容。

tel-image

首页

product

产品介绍

company

公司介绍

tel

联系我们