免费试用
解决方案 舆情学院

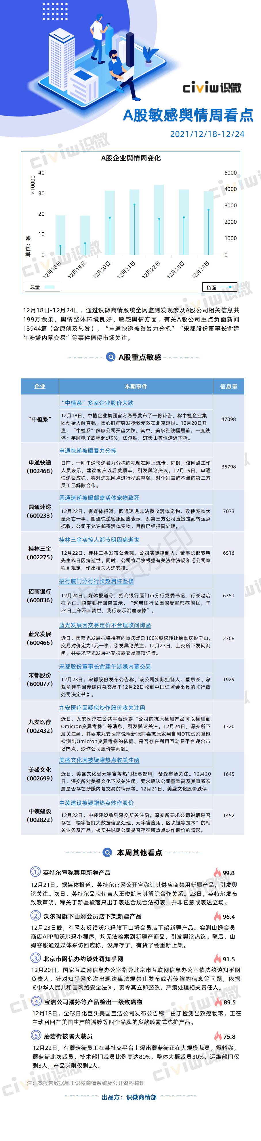
上市公司A股敏感舆情报告

发布时间:
2021-12-27 16:29 作者:商情部 浏览次数:4436分类: 精品报告

企业

本期事件

信息量

“中植系”

“中植系”多家企业股价大跌

47098

申通快递(002468)

申通快递被曝暴力分拣

35798

圆通速递(600233)

圆通速递被曝邮寄活体宠物致死

7073

桂林三金(002275)

桂林三金实控人邹节明因病逝世

6516

招商银行(600036)

招行厦门分行行长赵启柱坠楼

6351

蓝光发展(600466)

蓝光发展因交易定价不合理收问询函

2308

宋都股份(600077)

宋都股份董事长俞建午涉嫌内幕交易

1929

九安医疗(002432)

九安医疗因疑似炒作股价收关注函

1720

美盛文化(002699)

美盛文化因被疑蹭热点收关注函

1645

中装建设(002822)

中装建设被疑蹭热点炒作股价

1452

【文章声明】识微科技网倡导尊重与保护知识产权。本网站文章发布目的在于分享舆情知识。部分内容仅是发稿人为完善客观信息整理参考,不代表发稿人的观点。未经许可,不得复制、转载、或以其他方式使用本网站的内容。如发现本网站文章、图片等存在版权问题,请及时联系并发邮件至zhangming@civiw.com,电话:4008299196,我们会在第一时间删除或处理相关内容。

tel-image

首页

product

产品介绍

company

公司介绍

tel

联系我们