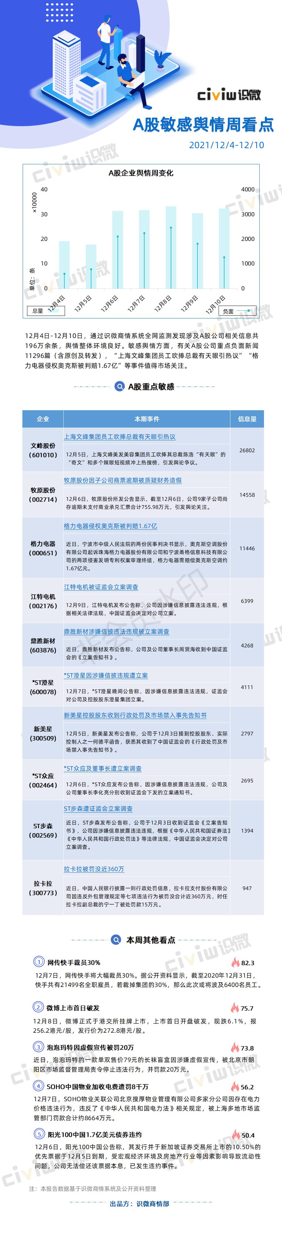
企业 | 本期事件 | 信息量 |
文峰股份(601010) | 26802 | |
牧原股份(002714) | 14558 | |
格力电器(000651) | 11446 | |
江特电机(002176) | 6399 | |
鼎胜新材(603876) | 4268 | |
*ST澄星(600078) | 4111 | |
新美星(300509) | 2797 | |
*ST众应(002464) | 2695 | |
ST步森(002569) | 1394 | |
拉卡拉(300773) | 947 |

【文章声明】识微科技网倡导尊重与保护知识产权。本网站文章发布目的在于分享舆情知识。部分内容仅是发稿人为完善客观信息整理参考,不代表发稿人的观点。未经许可,不得复制、转载、或以其他方式使用本网站的内容。如发现本网站文章、图片等存在版权问题,请及时联系并发邮件至zhangming@civiw.com,电话:4008299196,我们会在第一时间删除或处理相关内容。