免费试用
解决方案 舆情学院

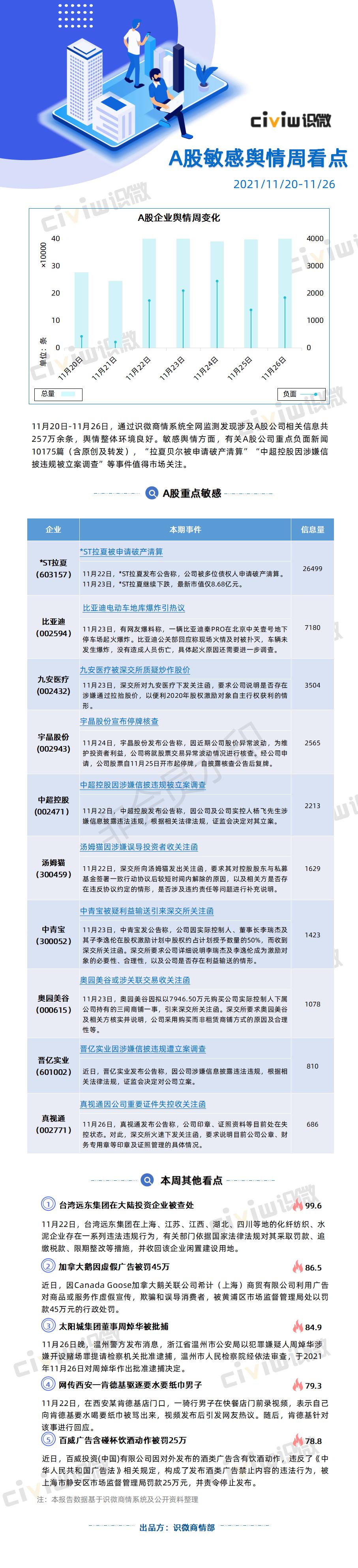
A股上市公司敏感舆情周报

发布时间:
2021-11-29 16:43 作者:商情部 浏览次数:4610分类: 精品报告


企业

本期事件

信息量

*ST拉夏(603157)

*ST拉夏被申请破产清算

26499

比亚迪(002594)

比亚迪电动车地库爆炸引热议

7180

九安医疗(002432)

九安医疗被深交所质疑炒作股价

3504

宇晶股份(002943)

宇晶股份宣布停牌核查

2565

中超控股(002471)

中超控股因涉嫌信披违规被立案调查

2213

汤姆猫(300459)

汤姆猫因涉嫌误导投资者收关注函

1629

中青宝(300052)

中青宝被疑利益输送引来深交所关注函

1423

奥园美谷(000615)

奥园美谷或涉关联交易收关注函

1078

晋亿实业(601002)

晋亿实业因涉嫌信披违规遭立案调查

810

真视通(002771)

真视通因公司重要证件失控收关注函

686



【文章声明】识微科技网倡导尊重与保护知识产权。本网站文章发布目的在于分享舆情知识。部分内容仅是发稿人为完善客观信息整理参考,不代表发稿人的观点。未经许可,不得复制、转载、或以其他方式使用本网站的内容。如发现本网站文章、图片等存在版权问题,请及时联系并发邮件至zhangming@civiw.com,电话:4008299196,我们会在第一时间删除或处理相关内容。

tel-image

首页

product

产品介绍

company

公司介绍

tel

联系我们