免费试用
解决方案 舆情学院

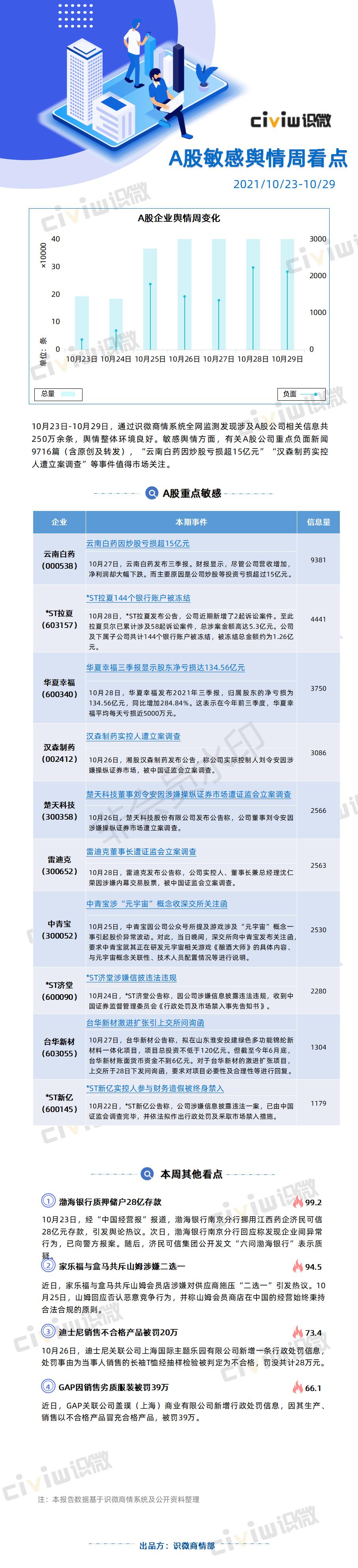
IPO上市公司舆情报告

发布时间:
2021-11-02 11:05 作者:商情部 浏览次数:5028分类: 精品报告


企业

本期事件

信息量

云南白药(000538)

云南白药因炒股亏损超15亿元

9381

*ST拉夏(603157)

*ST拉夏144个银行账户被冻结

4441

华夏幸福(600340)

华夏幸福三季报显示股东净亏损达134.56亿元

3750

汉森制药(002412)

汉森制药实控人遭立案调查

3086

楚天科技(300358)

楚天科技董事刘令安因涉嫌操纵证券市场遭证监会立案调查

2566

雷迪克(300652)

雷迪克董事长遭证监会立案调查

2563

中青宝(300052)

中青宝涉“元宇宙”概念收深交所关注函

2530

*ST济堂(600090)

*ST济堂涉嫌信披违法违规

2280

台华新材(603055)

台华新材激进扩张引上交所问询函

1304

*ST新亿(600145)

*ST新亿实控人参与财务造假被终身禁入

1179



【文章声明】识微科技网倡导尊重与保护知识产权。本网站文章发布目的在于分享舆情知识。部分内容仅是发稿人为完善客观信息整理参考,不代表发稿人的观点。未经许可,不得复制、转载、或以其他方式使用本网站的内容。如发现本网站文章、图片等存在版权问题,请及时联系并发邮件至zhangming@civiw.com,电话:4008299196,我们会在第一时间删除或处理相关内容。

tel-image

首页

product

产品介绍

company

公司介绍

tel

联系我们