免费试用
解决方案 舆情学院

A股上市公司敏感舆情报告

发布时间:
2021-10-09 16:23 作者:商情部 浏览次数:5303分类: 精品报告

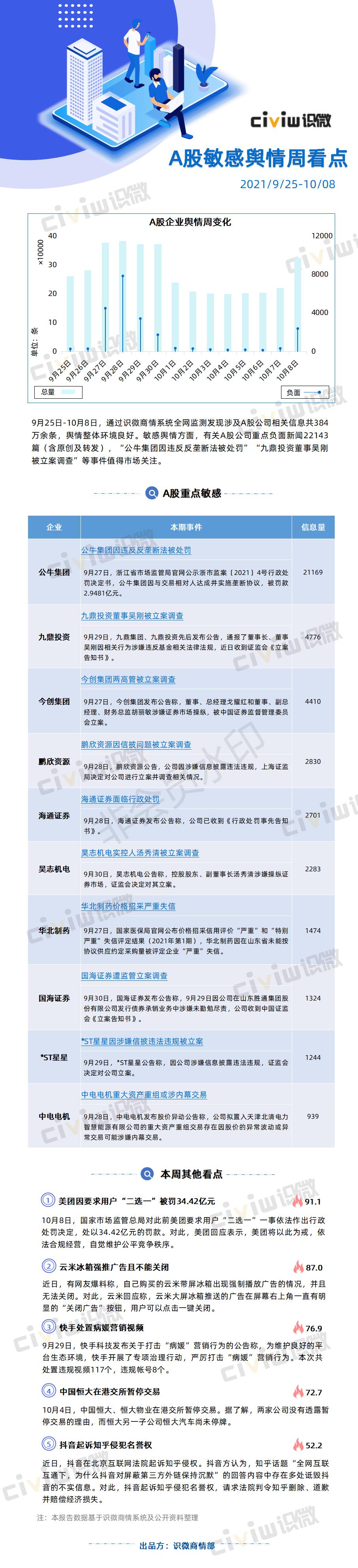
企业

本期事件

信息量

公牛集团

公牛集团因违反反垄断法被处罚

21169

九鼎投资

九鼎投资董事吴刚被立案调查

4776

今创集团

今创集团两高管被立案调查

4410

鹏欣资源

鹏欣资源因信披问题被立案调查

2830

海通证券

海通证券面临行政处罚

2701

昊志机电

昊志机电实控人汤秀清被立案调查

2283

华北制药

华北制药价格招采严重失信

1474

国海证券

国海证券遭监管立案调查

1324

*ST星星

*ST星星因涉嫌信披违法违规被立案

1244

中电电机

中电电机重大资产重组或涉内幕交易

939

【文章声明】识微科技网倡导尊重与保护知识产权。本网站文章发布目的在于分享舆情知识。部分内容仅是发稿人为完善客观信息整理参考,不代表发稿人的观点。未经许可,不得复制、转载、或以其他方式使用本网站的内容。如发现本网站文章、图片等存在版权问题,请及时联系并发邮件至zhangming@civiw.com,电话:4008299196,我们会在第一时间删除或处理相关内容。

tel-image

首页

product

产品介绍

company

公司介绍

tel

联系我们